Owner, Project Lead, Designer, Producer, UI/UX
Your Daily Fill
Spec’d and created Epic Skater 2 with a team of 3 people, and outsourced Animation, Skater model and parts/outfits/boards, SFX in 2 years for iOS and Android. It boasted a more elaborate Endless mode with more content and systems to support more variations of skateable environments using a modular approach, along with a goal system to expand based on systems in-place instead of 50 static goals in Epic Skater 1.
More skater mechanics (grab, wallslide, wallplant, wallpush) and a separate Career mode with static levels designed by hand with goals for each.
Epic Skater 2 Endless and Career modes supported the ability for the user to skate backwards which allowed for more user freedom, expression, and replayability.
It also flaunted a more robust Create a Skater system which allowed us to customize the skater more granularly, instead of just “outfit” and “board” from Epic Skater 1.
- Documentation, github management, production, scheduling
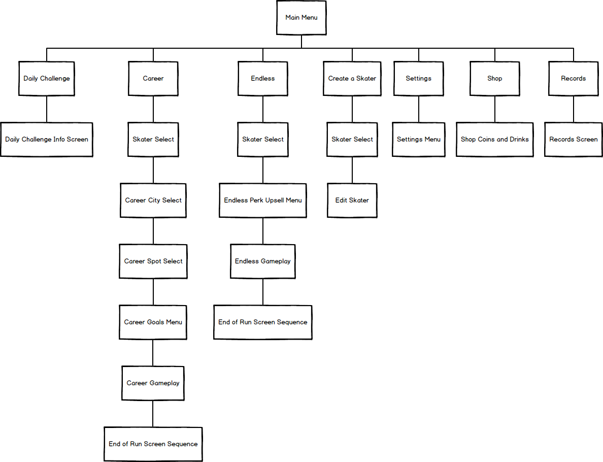
- Direction, Level Design, UI design and placement, screenflow charts, player mechanics specs, goal design specs
- Designed 36 Levels for Career Mode
- Designed every Modular skateable layout for Endless Mode
- Builds and build submissions, TestFlight distribution
- Captured and Edited trailers, promotional material, and content for social media
- Steam support, development, and release
Notable Skills and Software Used:
Unity, 3dsmax, iOS, Android, Unity Cloud Build, Tortoise GIT, Github, iTunes Connect, Google Play dashboard, TestFlight, Asana, Swrve, XCode, WordPress, Adobe Photoshop, Final Cut Pro, Logic, Google Docs, Google Sheets, Mumble, Skype, Google Chat, Discord, OBS
Development Screenshots










































